全面打造“随心选”全屋定制 尚品宅配2022年营收53.14亿元
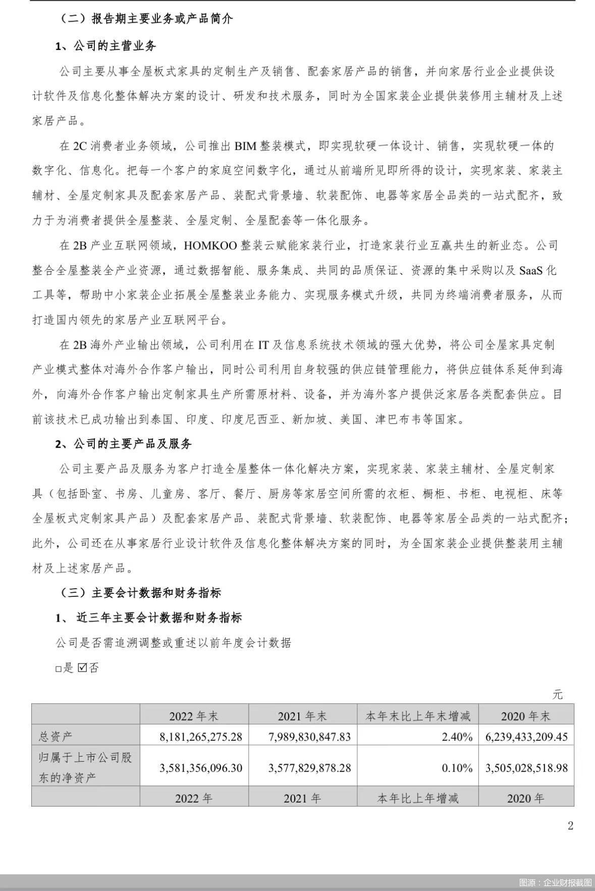
北京商报讯(记者 孔文燮 刘小云)4月27日晚间,广州尚品宅配家居股份有限公司(以下简称“尚品宅配”)发布2022年年度报告及2023年一季度报告显示,2022年尚品宅配实现营业收入约为53.14亿元,净利润约为4630万;2023年一季度营业收入约为8.09亿元。值得注意的是,2022年尚品宅配通过建设数字化设计工厂平台,全面打造“随心选”全屋定制新模式。
报告显示,2022年尚品宅配聚焦客户价值,在科技、融合、产品、整装、渠道和电商等六个方面不断发力,展现出较好的发展势头。一是持续强化科技赋能,AI全面加速数字化应用落地,数字化赋能智能设计、数字营销与智能制造,提高设计效率、提升客户体验、推动降本增效;二是推进“融合”布局,与泛家居类企业融合共创,如与睿住智能成立合资公司,联手打造基于家居场景的软硬件一体的产品及解决方案、智慧家居升级方案;三是创新产品研发,提供更具价值的人居生活解决方案,打造出“随心选”全屋定制新模式;四是多维度赋能支持装企会员,打造专业整装赋能平台;五是加大市场行动力度和多渠道业务拓展,占据空白市场,通过优化服务团队布局、优化系统建设,让加盟商减少资金投入,降低运营难度;六是持续深耕家居内容创新,发力新居优选电商,以IP工作室为工作单位,新居网MCN完成账号差异化、精细化、个性化的IP定位及内容规划,全网粉丝量1.7亿,全年短视频播放量破20亿,爆款视频突破200条。

其中“随心选”全屋定制新模式作为尚品宅配2022年度重点发力的工作之一,针对4大核心客群,输出8大主流户型生活方式解决方案,提供专业设计、个性定制及成品搭配,让消费者能随心选品、明白消费、一站购齐。
2023年,尚品宅配还将重点发力客户生活方式方案设计和“定制家居+配套”,以“全屋定制,就要随心选”全力开拓全国渠道;聚焦“广佛深”,通过“装两次,才省心”开展圣诞鸟整装业务;树立品质文化,确定品质管理责任,保障质量口碑,提高生产效率;推动企业文化引领经营管理、塑造员工行为、服务内外部客户,实现公司高质量可持续发展。